上岸学资
考公资料
考研资料
考编资料
当前位置:
首页
>
考研资料
>【现货】2026魔方考研:环境法复试资料!
【现货】2026魔方考研:环境法复试资料!
2026-04-03 04:08:09
【现货】2026魔方考研:环境法复试资料!
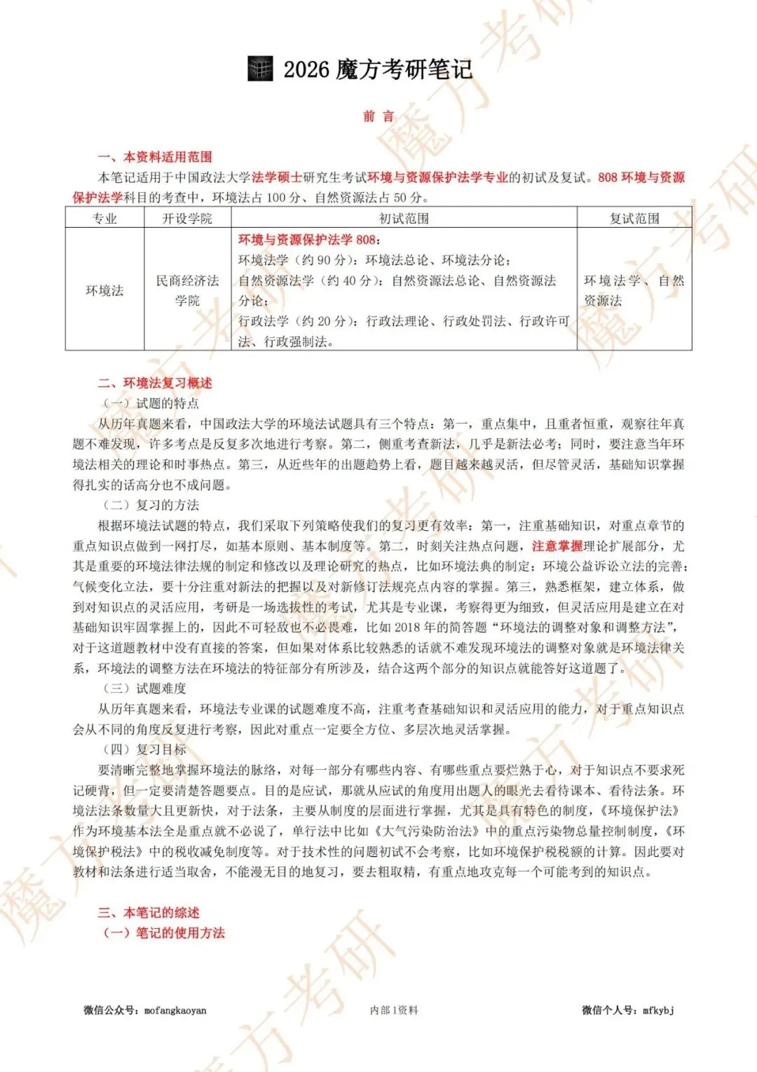
基本情况
小伙伴们大家好,26考研,经济法专业复试用我们原808环境法笔记,另有复试小册子也可以参考使用(方便背诵)。
【预售优惠】2026法大学硕:复试科目的小册子开始预售啦!
以下为原808环境法笔记介绍。
(一)本资料一共
【两
本】
,其中
知识篇302页左右,试题
篇82页左右
,包含知识点总结、真题及答案,详细可参看笔记
预览。
(二)本资料为A4,双面,
知识篇彩色打印,试题篇黑白打印
,胶装加封皮。
(三)本资料
不包含
课程。
(四)笔记编写所参考的教材,请扫描下文中笔记预览的二维码,查看笔记前言。
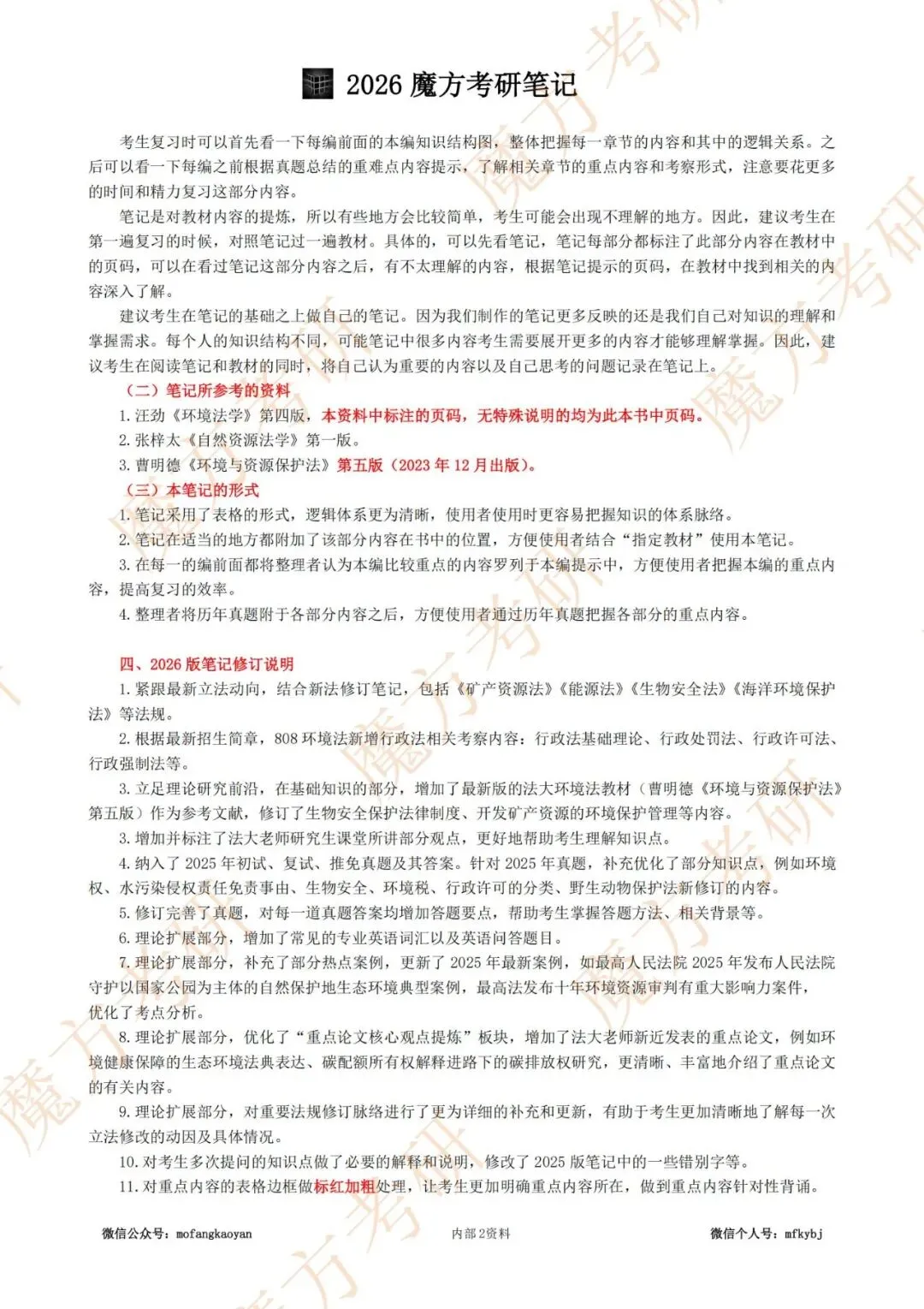
(六)2026版笔记修订说明:
1.紧跟最新立法动向,结合新法修订笔记,包括
《矿产资源法》《能源法》《生物安全法》《海洋环境保护法》《治安管理处罚法》
等法规。
2.根据最新招生简章,808环境法新增行政法相关考察内容:行政法基础理论、行政处罚法、行政许可法、行政强制法等。
3.立足理论研究前沿,在基础知识的部分,增加了最新版的法大环境法教材(曹明德《环境与资源保护法》第五版)作为参考文献,修订了生物安全保护法律制度、开发矿产资源的环境保护管理等内容。
3.增加并标注了法大老师研究生课堂所讲部分观点,更好地帮助考生理解知识点。
4.纳入了2025年初试、复试、推免真题及其答案。针对2025年真题,补充优化了部分知识点,例如环境权、水污染侵权责任免责事由、生物安全、环境税、行政许可的分类、野生动物保护法新修订的内容。
5.修订完善了真题,对每一道真题答案均增加答题要点,帮助考生掌握答题方法、相关背景等。
6.理论扩展部分,增加了常见的专业英语词汇以及英语问答题目。
7.理论扩展部分,补充了部分热点案例,更新了2025年最新案例,如最高人民法院2025年发布人民法院守护以国家公园为主体的自然保护地生态环境典型案例,最高法发布十年环境资源审判有重大影响力案件,
优化了考点分析。
8.理论扩展部分,优化了“重点论文核心观点提炼”板块,增加了法大老师新近发表的重点论文,例如环境健康保障的生态环境法典表达、碳配额所有权解释进路下的碳排放权研究,更清晰、丰富地介绍了重点论文的有关内容。
9.理论扩展部分,对重要法规修订脉络进行了更为详细的补充和更新,有助于考生更加清晰地了解每一次立法修改的动因及具体情况。
10.对考生多次提问的知识点做了必要的解释和说明,修改了2025版笔记中的一些错别字等。
11.对重点内容的表格边框做
标红加粗
处理,让考生更加明确重点内容所在,做到重点内容针对性背诵。
12.笔记相较于2025版修订页数约为200页左右内容。
(六)标准价格229元。
【优惠活动】
一次性购买5份以上,可以是专业课二不同科目,但是收货地址需为相同,每份均可
减50元
,
具体联系
微店客服
改价。
【特别说明】
需要改价的,请务必
在拍之前联系微店客服改价,如果未改价,之后不再享此优惠活动。
扫描下图二维码
即可在
微店购买
购买后请添加微信
mfkybj
(加过mfkybj2的勿重复添加)
凭购买截图进入
会员系统
扫描下图二维码
即可查看笔记预览
笔记详细介绍
笔记的适用范围、修订情况、主要内容,请参看前言和目录。
(左右滑动,可查看全部完整图片)
笔记
采取
表格形式
、内容清晰、重点明确、体系清楚、方便理解和记忆;笔记均根据
最新教材和法规
进行修订,同时在适当的地方都标注了该部分内容在指定教材中的
页码
,方便考生查阅相关知识点;每章节前都有重难点提示和知识结构图,方便考生把握重难点知识。
26版知识篇是彩色打印,重点内容的边框都用红色标出,只有原版才能清晰显示(盗印资料无法清晰显示)。
让考生更加明确重点内容所在,做到重点内容针对性背诵。
(左右滑动,可查看全部完整图片)
立足理论研究前沿,在基础知识的部分,增加了最新版的法大环境法教材(
曹明德《环境与资源保护法》第五版
)作为参考文献,补充了特定区域的生态保护、生物安全保护、矿产资源合理开发利用、渔业资源合理开发利用和湿地资源合理开发利用的内容。
(左右滑动,可查看全部完整图片)
根据最新招生简章,808环境法新增行政法相关考察内容:行政法基础理论、行政处罚法、行政许可法、行政强制法等。
(左右滑动,可查看全部完整图片)
理论扩展部分,增加了常见的专业英语词汇以及英语问答题目。
补充了部分热点案例,更新了2025年最新案例,如最高人民法院2025年发布人民法院守护以国家公园为主体的自然保护地生态环境典型案例,最高法发布十年环境资源审判有重大影响力案件,
优化了考点分析。
优化了“重点论文核心观点提炼”板块,增加了法大老师新近发表的重点论文,例如环境健康保障的生态环境法典表达、碳配额所有权解释进路下的碳排放权研究,更清晰、丰富地介绍了重点论文的有关内容。
对重要法规修订脉络进行了更为详细的补充和更新,有助于考生更加清晰地了解每一次立法修改的动因及具体情况。
(左右滑动,可查看全部完整图片)
26版808真题部分【单独成册】,黑白打印。
真题部分包含了2016-2025年历年考研的初试及复试真题,并且整理了参考答案。由于官方是不提供真题的,均靠考生回忆,所以部分年份的真题可能不全面、部分年份的真题没有收集到。
26版笔记对每一道真题答案均增加答题要点,帮助考生掌握答题方法、相关背景等。
(左右滑动,可查看全部完整图片)
购买渠道
价格229元
扫描下图二维码
即可在
微店购买
购买后请添加微信
mfkybj
(加过mfkybj2的勿重复添加)
凭购买截图进入
会员系统
【说明】
1.
标准价格229元。
【优惠活动】
一次性购买5份以上,可以是专业课二不同科目,但是收货地址需为相同,每份均可
减50元
,
具体联系
微店客服
改价。
【特别说明】
需要改价的,请务必
在拍之前联系微店客服改价,如果未改价,之后不再享此优惠活动。
2.
从山西发货,除境外、新疆、西藏、海南外包邮,快递为申通快递。除预售阶段外,当日中午12点前下单的,当天发货,之后下单的,第二天发货。
3.本资料由魔方考研团队整理编写,可能会存在一些错误,包括错别字和知识点错误,介意勿拍,当然,发现错误会积极勘误。知识性产品、签收后不予退款。
本文来自网友投稿或网络内容,如有侵犯您的权益请联系我们删除,联系邮箱:wyl860211@qq.com 。
2026考研复试资料大合集(复试简历模板+英语口语课+联系老师模板+复试必备问题+复试真题)
【现货】2026魔方考研:环境法复试资料!
最新文章
2026考研复试资料大合集(复试简历模板+英语口语课+联系老师模板+复试必备问题+复试真题)
2026考研复试资料大合集(复试简历模板+英语口语课+联系老师模板+复试必备问题+复试真题)
26最新考研复试资料合集(复试网课+复试技巧+复试简历+复试真题)
26最新考研复试资料合集(复试网课+复试技巧+复试简历+复试真题)
【考研复试资料】2026年北京物资学院考研历年真题|大纲|参考书目|笔记|课件|复习提纲|题库|模拟卷
【考研复试资料】2026年北京物资学院考研历年真题|大纲|参考书目|笔记|课件|复习提纲|题库|模拟卷
【考研复试资料】2026年北京石油化工学院考研历年真题|大纲|参考书目|笔记|课件|复习提纲|题库|模拟卷
【考研复试资料】2026年北京石油化工学院考研历年真题|大纲|参考书目|笔记|课件|复习提纲|题库|模拟卷
【考研复试资料】2026年东北林业大学考研历年真题|大纲|参考书目|笔记|课件|复习提纲|题库|模拟卷
【考研复试资料】2026年东北林业大学考研历年真题|大纲|参考书目|笔记|课件|复习提纲|题库|模拟卷
热门文章
【考研复试资料】2026年东北大学考研历年真题|大纲|参考书目|笔记|课件|复习提纲|题库|模拟卷
【考研复试资料】2026年东北大学考研历年真题|大纲|参考书目|笔记|课件|复习提纲|题库|模拟卷
【考研复试资料】2026年北京邮电大学考研历年真题|大纲|参考书目|笔记|课件|复习提纲|题库|模拟卷
【考研复试资料】2026年北京邮电大学考研历年真题|大纲|参考书目|笔记|课件|复习提纲|题库|模拟卷
【考研复试资料】2026年北京印刷学院考研历年真题|大纲|参考书目|笔记|课件|复习提纲|题库|模拟卷
【考研复试资料】2026年北京印刷学院考研历年真题|大纲|参考书目|笔记|课件|复习提纲|题库|模拟卷
26考研复试资料合集,持续更新中!
26考研复试资料合集,持续更新中!
26浙大环境与资源学院环境工程考研复试资料
26浙大环境与资源学院环境工程考研复试资料
随机文章
10个月宝宝每天需要喝多少奶粉?
【考研】2027考研超全备考资料合集(公共课网课+专业课网课)免费分享1.1
【考研】2027考研超全备考资料合集(公共课网课+专业课网课)免费分享1.1
2026国关国政考研资料!188元
2026国关国政考研资料!188元
27考研资料合集分享(免费!)
27考研资料合集分享(免费!)
开个考研资料群,资源全开放!(人满关群)
开个考研资料群,资源全开放!(人满关群)
吉大数学考研复试资料已整理!
吉大数学考研复试资料已整理!
基本
文件
流程
错误
SQL
调试
请求信息 : 2026-04-05 00:18:27 HTTP/2.0 GET : https://d.sjds.net/a/457831.html
运行时间 : 0.083301s [ 吞吐率:12.00req/s ] 内存消耗:4,391.09kb 文件加载:140
缓存信息 : 0 reads,0 writes
会话信息 : SESSION_ID=29134b3832e7e6d86af930ba8a36dc74
/yingpanguazai/ssd/ssd1/www/d.sjds.net/public/index.php ( 0.79 KB )
/yingpanguazai/ssd/ssd1/www/d.sjds.net/vendor/autoload.php ( 0.17 KB )
/yingpanguazai/ssd/ssd1/www/d.sjds.net/vendor/composer/autoload_real.php ( 2.49 KB )
/yingpanguazai/ssd/ssd1/www/d.sjds.net/vendor/composer/platform_check.php ( 0.90 KB )
/yingpanguazai/ssd/ssd1/www/d.sjds.net/vendor/composer/ClassLoader.php ( 14.03 KB )
/yingpanguazai/ssd/ssd1/www/d.sjds.net/vendor/composer/autoload_static.php ( 4.90 KB )
/yingpanguazai/ssd/ssd1/www/d.sjds.net/vendor/topthink/think-helper/src/helper.php ( 8.34 KB )
/yingpanguazai/ssd/ssd1/www/d.sjds.net/vendor/topthink/think-validate/src/helper.php ( 2.19 KB )
/yingpanguazai/ssd/ssd1/www/d.sjds.net/vendor/topthink/think-orm/src/helper.php ( 1.47 KB )
/yingpanguazai/ssd/ssd1/www/d.sjds.net/vendor/topthink/think-orm/stubs/load_stubs.php ( 0.16 KB )
/yingpanguazai/ssd/ssd1/www/d.sjds.net/vendor/topthink/framework/src/think/Exception.php ( 1.69 KB )
/yingpanguazai/ssd/ssd1/www/d.sjds.net/vendor/topthink/think-container/src/Facade.php ( 2.71 KB )
/yingpanguazai/ssd/ssd1/www/d.sjds.net/vendor/symfony/deprecation-contracts/function.php ( 0.99 KB )
/yingpanguazai/ssd/ssd1/www/d.sjds.net/vendor/symfony/polyfill-mbstring/bootstrap.php ( 8.26 KB )
/yingpanguazai/ssd/ssd1/www/d.sjds.net/vendor/symfony/polyfill-mbstring/bootstrap80.php ( 9.78 KB )
/yingpanguazai/ssd/ssd1/www/d.sjds.net/vendor/symfony/var-dumper/Resources/functions/dump.php ( 1.49 KB )
/yingpanguazai/ssd/ssd1/www/d.sjds.net/vendor/topthink/think-dumper/src/helper.php ( 0.18 KB )
/yingpanguazai/ssd/ssd1/www/d.sjds.net/vendor/symfony/var-dumper/VarDumper.php ( 4.30 KB )
/yingpanguazai/ssd/ssd1/www/d.sjds.net/vendor/topthink/framework/src/think/App.php ( 15.30 KB )
/yingpanguazai/ssd/ssd1/www/d.sjds.net/vendor/topthink/think-container/src/Container.php ( 15.76 KB )
/yingpanguazai/ssd/ssd1/www/d.sjds.net/vendor/psr/container/src/ContainerInterface.php ( 1.02 KB )
/yingpanguazai/ssd/ssd1/www/d.sjds.net/app/provider.php ( 0.19 KB )
/yingpanguazai/ssd/ssd1/www/d.sjds.net/vendor/topthink/framework/src/think/Http.php ( 6.04 KB )
/yingpanguazai/ssd/ssd1/www/d.sjds.net/vendor/topthink/think-helper/src/helper/Str.php ( 7.29 KB )
/yingpanguazai/ssd/ssd1/www/d.sjds.net/vendor/topthink/framework/src/think/Env.php ( 4.68 KB )
/yingpanguazai/ssd/ssd1/www/d.sjds.net/app/common.php ( 0.03 KB )
/yingpanguazai/ssd/ssd1/www/d.sjds.net/vendor/topthink/framework/src/helper.php ( 18.78 KB )
/yingpanguazai/ssd/ssd1/www/d.sjds.net/vendor/topthink/framework/src/think/Config.php ( 5.54 KB )
/yingpanguazai/ssd/ssd1/www/d.sjds.net/config/app.php ( 0.95 KB )
/yingpanguazai/ssd/ssd1/www/d.sjds.net/config/cache.php ( 0.78 KB )
/yingpanguazai/ssd/ssd1/www/d.sjds.net/config/console.php ( 0.23 KB )
/yingpanguazai/ssd/ssd1/www/d.sjds.net/config/cookie.php ( 0.56 KB )
/yingpanguazai/ssd/ssd1/www/d.sjds.net/config/database.php ( 2.48 KB )
/yingpanguazai/ssd/ssd1/www/d.sjds.net/vendor/topthink/framework/src/think/facade/Env.php ( 1.67 KB )
/yingpanguazai/ssd/ssd1/www/d.sjds.net/config/filesystem.php ( 0.61 KB )
/yingpanguazai/ssd/ssd1/www/d.sjds.net/config/lang.php ( 0.91 KB )
/yingpanguazai/ssd/ssd1/www/d.sjds.net/config/log.php ( 1.35 KB )
/yingpanguazai/ssd/ssd1/www/d.sjds.net/config/middleware.php ( 0.19 KB )
/yingpanguazai/ssd/ssd1/www/d.sjds.net/config/route.php ( 1.89 KB )
/yingpanguazai/ssd/ssd1/www/d.sjds.net/config/session.php ( 0.57 KB )
/yingpanguazai/ssd/ssd1/www/d.sjds.net/config/trace.php ( 0.34 KB )
/yingpanguazai/ssd/ssd1/www/d.sjds.net/config/view.php ( 0.82 KB )
/yingpanguazai/ssd/ssd1/www/d.sjds.net/app/event.php ( 0.25 KB )
/yingpanguazai/ssd/ssd1/www/d.sjds.net/vendor/topthink/framework/src/think/Event.php ( 7.67 KB )
/yingpanguazai/ssd/ssd1/www/d.sjds.net/app/service.php ( 0.13 KB )
/yingpanguazai/ssd/ssd1/www/d.sjds.net/app/AppService.php ( 0.26 KB )
/yingpanguazai/ssd/ssd1/www/d.sjds.net/vendor/topthink/framework/src/think/Service.php ( 1.64 KB )
/yingpanguazai/ssd/ssd1/www/d.sjds.net/vendor/topthink/framework/src/think/Lang.php ( 7.35 KB )
/yingpanguazai/ssd/ssd1/www/d.sjds.net/vendor/topthink/framework/src/lang/zh-cn.php ( 13.70 KB )
/yingpanguazai/ssd/ssd1/www/d.sjds.net/vendor/topthink/framework/src/think/initializer/Error.php ( 3.31 KB )
/yingpanguazai/ssd/ssd1/www/d.sjds.net/vendor/topthink/framework/src/think/initializer/RegisterService.php ( 1.33 KB )
/yingpanguazai/ssd/ssd1/www/d.sjds.net/vendor/services.php ( 0.14 KB )
/yingpanguazai/ssd/ssd1/www/d.sjds.net/vendor/topthink/framework/src/think/service/PaginatorService.php ( 1.52 KB )
/yingpanguazai/ssd/ssd1/www/d.sjds.net/vendor/topthink/framework/src/think/service/ValidateService.php ( 0.99 KB )
/yingpanguazai/ssd/ssd1/www/d.sjds.net/vendor/topthink/framework/src/think/service/ModelService.php ( 2.04 KB )
/yingpanguazai/ssd/ssd1/www/d.sjds.net/vendor/topthink/think-trace/src/Service.php ( 0.77 KB )
/yingpanguazai/ssd/ssd1/www/d.sjds.net/vendor/topthink/framework/src/think/Middleware.php ( 6.72 KB )
/yingpanguazai/ssd/ssd1/www/d.sjds.net/vendor/topthink/framework/src/think/initializer/BootService.php ( 0.77 KB )
/yingpanguazai/ssd/ssd1/www/d.sjds.net/vendor/topthink/think-orm/src/Paginator.php ( 11.86 KB )
/yingpanguazai/ssd/ssd1/www/d.sjds.net/vendor/topthink/think-validate/src/Validate.php ( 63.20 KB )
/yingpanguazai/ssd/ssd1/www/d.sjds.net/vendor/topthink/think-orm/src/Model.php ( 23.55 KB )
/yingpanguazai/ssd/ssd1/www/d.sjds.net/vendor/topthink/think-orm/src/model/concern/Attribute.php ( 21.05 KB )
/yingpanguazai/ssd/ssd1/www/d.sjds.net/vendor/topthink/think-orm/src/model/concern/AutoWriteData.php ( 4.21 KB )
/yingpanguazai/ssd/ssd1/www/d.sjds.net/vendor/topthink/think-orm/src/model/concern/Conversion.php ( 6.44 KB )
/yingpanguazai/ssd/ssd1/www/d.sjds.net/vendor/topthink/think-orm/src/model/concern/DbConnect.php ( 5.16 KB )
/yingpanguazai/ssd/ssd1/www/d.sjds.net/vendor/topthink/think-orm/src/model/concern/ModelEvent.php ( 2.33 KB )
/yingpanguazai/ssd/ssd1/www/d.sjds.net/vendor/topthink/think-orm/src/model/concern/RelationShip.php ( 28.29 KB )
/yingpanguazai/ssd/ssd1/www/d.sjds.net/vendor/topthink/think-helper/src/contract/Arrayable.php ( 0.09 KB )
/yingpanguazai/ssd/ssd1/www/d.sjds.net/vendor/topthink/think-helper/src/contract/Jsonable.php ( 0.13 KB )
/yingpanguazai/ssd/ssd1/www/d.sjds.net/vendor/topthink/think-orm/src/model/contract/Modelable.php ( 0.09 KB )
/yingpanguazai/ssd/ssd1/www/d.sjds.net/vendor/topthink/framework/src/think/Db.php ( 2.88 KB )
/yingpanguazai/ssd/ssd1/www/d.sjds.net/vendor/topthink/think-orm/src/DbManager.php ( 8.52 KB )
/yingpanguazai/ssd/ssd1/www/d.sjds.net/vendor/topthink/framework/src/think/Log.php ( 6.28 KB )
/yingpanguazai/ssd/ssd1/www/d.sjds.net/vendor/topthink/framework/src/think/Manager.php ( 3.92 KB )
/yingpanguazai/ssd/ssd1/www/d.sjds.net/vendor/psr/log/src/LoggerTrait.php ( 2.69 KB )
/yingpanguazai/ssd/ssd1/www/d.sjds.net/vendor/psr/log/src/LoggerInterface.php ( 2.71 KB )
/yingpanguazai/ssd/ssd1/www/d.sjds.net/vendor/topthink/framework/src/think/Cache.php ( 4.92 KB )
/yingpanguazai/ssd/ssd1/www/d.sjds.net/vendor/psr/simple-cache/src/CacheInterface.php ( 4.71 KB )
/yingpanguazai/ssd/ssd1/www/d.sjds.net/vendor/topthink/think-helper/src/helper/Arr.php ( 16.63 KB )
/yingpanguazai/ssd/ssd1/www/d.sjds.net/vendor/topthink/framework/src/think/cache/driver/File.php ( 7.84 KB )
/yingpanguazai/ssd/ssd1/www/d.sjds.net/vendor/topthink/framework/src/think/cache/Driver.php ( 9.03 KB )
/yingpanguazai/ssd/ssd1/www/d.sjds.net/vendor/topthink/framework/src/think/contract/CacheHandlerInterface.php ( 1.99 KB )
/yingpanguazai/ssd/ssd1/www/d.sjds.net/app/Request.php ( 0.09 KB )
/yingpanguazai/ssd/ssd1/www/d.sjds.net/vendor/topthink/framework/src/think/Request.php ( 55.78 KB )
/yingpanguazai/ssd/ssd1/www/d.sjds.net/app/middleware.php ( 0.25 KB )
/yingpanguazai/ssd/ssd1/www/d.sjds.net/vendor/topthink/framework/src/think/Pipeline.php ( 2.61 KB )
/yingpanguazai/ssd/ssd1/www/d.sjds.net/vendor/topthink/think-trace/src/TraceDebug.php ( 3.40 KB )
/yingpanguazai/ssd/ssd1/www/d.sjds.net/vendor/topthink/framework/src/think/middleware/SessionInit.php ( 1.94 KB )
/yingpanguazai/ssd/ssd1/www/d.sjds.net/vendor/topthink/framework/src/think/Session.php ( 1.80 KB )
/yingpanguazai/ssd/ssd1/www/d.sjds.net/vendor/topthink/framework/src/think/session/driver/File.php ( 6.27 KB )
/yingpanguazai/ssd/ssd1/www/d.sjds.net/vendor/topthink/framework/src/think/contract/SessionHandlerInterface.php ( 0.87 KB )
/yingpanguazai/ssd/ssd1/www/d.sjds.net/vendor/topthink/framework/src/think/session/Store.php ( 7.12 KB )
/yingpanguazai/ssd/ssd1/www/d.sjds.net/vendor/topthink/framework/src/think/Route.php ( 23.73 KB )
/yingpanguazai/ssd/ssd1/www/d.sjds.net/vendor/topthink/framework/src/think/route/RuleName.php ( 5.75 KB )
/yingpanguazai/ssd/ssd1/www/d.sjds.net/vendor/topthink/framework/src/think/route/Domain.php ( 2.53 KB )
/yingpanguazai/ssd/ssd1/www/d.sjds.net/vendor/topthink/framework/src/think/route/RuleGroup.php ( 22.43 KB )
/yingpanguazai/ssd/ssd1/www/d.sjds.net/vendor/topthink/framework/src/think/route/Rule.php ( 26.95 KB )
/yingpanguazai/ssd/ssd1/www/d.sjds.net/vendor/topthink/framework/src/think/route/RuleItem.php ( 9.78 KB )
/yingpanguazai/ssd/ssd1/www/d.sjds.net/route/app.php ( 1.72 KB )
/yingpanguazai/ssd/ssd1/www/d.sjds.net/vendor/topthink/framework/src/think/facade/Route.php ( 4.70 KB )
/yingpanguazai/ssd/ssd1/www/d.sjds.net/vendor/topthink/framework/src/think/route/dispatch/Controller.php ( 4.74 KB )
/yingpanguazai/ssd/ssd1/www/d.sjds.net/vendor/topthink/framework/src/think/route/Dispatch.php ( 10.44 KB )
/yingpanguazai/ssd/ssd1/www/d.sjds.net/app/controller/Index.php ( 4.81 KB )
/yingpanguazai/ssd/ssd1/www/d.sjds.net/app/BaseController.php ( 2.05 KB )
/yingpanguazai/ssd/ssd1/www/d.sjds.net/vendor/topthink/think-orm/src/facade/Db.php ( 0.93 KB )
/yingpanguazai/ssd/ssd1/www/d.sjds.net/vendor/topthink/think-orm/src/db/connector/Mysql.php ( 5.44 KB )
/yingpanguazai/ssd/ssd1/www/d.sjds.net/vendor/topthink/think-orm/src/db/PDOConnection.php ( 52.47 KB )
/yingpanguazai/ssd/ssd1/www/d.sjds.net/vendor/topthink/think-orm/src/db/Connection.php ( 8.39 KB )
/yingpanguazai/ssd/ssd1/www/d.sjds.net/vendor/topthink/think-orm/src/db/ConnectionInterface.php ( 4.57 KB )
/yingpanguazai/ssd/ssd1/www/d.sjds.net/vendor/topthink/think-orm/src/db/builder/Mysql.php ( 16.58 KB )
/yingpanguazai/ssd/ssd1/www/d.sjds.net/vendor/topthink/think-orm/src/db/Builder.php ( 24.06 KB )
/yingpanguazai/ssd/ssd1/www/d.sjds.net/vendor/topthink/think-orm/src/db/BaseBuilder.php ( 27.50 KB )
/yingpanguazai/ssd/ssd1/www/d.sjds.net/vendor/topthink/think-orm/src/db/Query.php ( 15.71 KB )
/yingpanguazai/ssd/ssd1/www/d.sjds.net/vendor/topthink/think-orm/src/db/BaseQuery.php ( 45.13 KB )
/yingpanguazai/ssd/ssd1/www/d.sjds.net/vendor/topthink/think-orm/src/db/concern/TimeFieldQuery.php ( 7.43 KB )
/yingpanguazai/ssd/ssd1/www/d.sjds.net/vendor/topthink/think-orm/src/db/concern/AggregateQuery.php ( 3.26 KB )
/yingpanguazai/ssd/ssd1/www/d.sjds.net/vendor/topthink/think-orm/src/db/concern/ModelRelationQuery.php ( 20.07 KB )
/yingpanguazai/ssd/ssd1/www/d.sjds.net/vendor/topthink/think-orm/src/db/concern/ParamsBind.php ( 3.66 KB )
/yingpanguazai/ssd/ssd1/www/d.sjds.net/vendor/topthink/think-orm/src/db/concern/ResultOperation.php ( 7.01 KB )
/yingpanguazai/ssd/ssd1/www/d.sjds.net/vendor/topthink/think-orm/src/db/concern/WhereQuery.php ( 19.37 KB )
/yingpanguazai/ssd/ssd1/www/d.sjds.net/vendor/topthink/think-orm/src/db/concern/JoinAndViewQuery.php ( 7.11 KB )
/yingpanguazai/ssd/ssd1/www/d.sjds.net/vendor/topthink/think-orm/src/db/concern/TableFieldInfo.php ( 2.63 KB )
/yingpanguazai/ssd/ssd1/www/d.sjds.net/vendor/topthink/think-orm/src/db/concern/Transaction.php ( 2.77 KB )
/yingpanguazai/ssd/ssd1/www/d.sjds.net/vendor/topthink/framework/src/think/log/driver/File.php ( 5.96 KB )
/yingpanguazai/ssd/ssd1/www/d.sjds.net/vendor/topthink/framework/src/think/contract/LogHandlerInterface.php ( 0.86 KB )
/yingpanguazai/ssd/ssd1/www/d.sjds.net/vendor/topthink/framework/src/think/log/Channel.php ( 3.89 KB )
/yingpanguazai/ssd/ssd1/www/d.sjds.net/vendor/topthink/framework/src/think/event/LogRecord.php ( 1.02 KB )
/yingpanguazai/ssd/ssd1/www/d.sjds.net/vendor/topthink/think-helper/src/Collection.php ( 16.47 KB )
/yingpanguazai/ssd/ssd1/www/d.sjds.net/vendor/topthink/framework/src/think/facade/View.php ( 1.70 KB )
/yingpanguazai/ssd/ssd1/www/d.sjds.net/vendor/topthink/framework/src/think/View.php ( 4.39 KB )
/yingpanguazai/ssd/ssd1/www/d.sjds.net/vendor/topthink/framework/src/think/Response.php ( 8.81 KB )
/yingpanguazai/ssd/ssd1/www/d.sjds.net/vendor/topthink/framework/src/think/response/View.php ( 3.29 KB )
/yingpanguazai/ssd/ssd1/www/d.sjds.net/vendor/topthink/framework/src/think/Cookie.php ( 6.06 KB )
/yingpanguazai/ssd/ssd1/www/d.sjds.net/vendor/topthink/think-view/src/Think.php ( 8.38 KB )
/yingpanguazai/ssd/ssd1/www/d.sjds.net/vendor/topthink/framework/src/think/contract/TemplateHandlerInterface.php ( 1.60 KB )
/yingpanguazai/ssd/ssd1/www/d.sjds.net/vendor/topthink/think-template/src/Template.php ( 46.61 KB )
/yingpanguazai/ssd/ssd1/www/d.sjds.net/vendor/topthink/think-template/src/template/driver/File.php ( 2.41 KB )
/yingpanguazai/ssd/ssd1/www/d.sjds.net/vendor/topthink/think-template/src/template/contract/DriverInterface.php ( 0.86 KB )
/yingpanguazai/ssd/ssd1/www/d.sjds.net/runtime/temp/e33eebd30736cd52a48f85b61848d5aa.php ( 12.06 KB )
/yingpanguazai/ssd/ssd1/www/d.sjds.net/vendor/topthink/think-trace/src/Html.php ( 4.42 KB )
CONNECT:[ UseTime:0.000504s ] mysql:host=127.0.0.1;port=3306;dbname=d_sjds;charset=utf8mb4
SHOW FULL COLUMNS FROM `fenlei` [ RunTime:0.000760s ]
SELECT * FROM `fenlei` WHERE `fid` = 0 [ RunTime:0.000360s ]
SELECT * FROM `fenlei` WHERE `fid` = 63 [ RunTime:0.000302s ]
SHOW FULL COLUMNS FROM `set` [ RunTime:0.000573s ]
SELECT * FROM `set` [ RunTime:0.000286s ]
SHOW FULL COLUMNS FROM `article` [ RunTime:0.000620s ]
SELECT * FROM `article` WHERE `id` = 457831 LIMIT 1 [ RunTime:0.000476s ]
UPDATE `article` SET `lasttime` = 1775319507 WHERE `id` = 457831 [ RunTime:0.000916s ]
SELECT * FROM `fenlei` WHERE `id` = 65 LIMIT 1 [ RunTime:0.000316s ]
SELECT * FROM `article` WHERE `id` < 457831 ORDER BY `id` DESC LIMIT 1 [ RunTime:0.000507s ]
SELECT * FROM `article` WHERE `id` > 457831 ORDER BY `id` ASC LIMIT 1 [ RunTime:0.000533s ]
SELECT * FROM `article` WHERE `id` < 457831 ORDER BY `id` DESC LIMIT 10 [ RunTime:0.000747s ]
SELECT * FROM `article` WHERE `id` < 457831 ORDER BY `id` DESC LIMIT 10,10 [ RunTime:0.000763s ]
SELECT * FROM `article` WHERE `id` < 457831 ORDER BY `id` DESC LIMIT 20,10 [ RunTime:0.000861s ]
0.085817s