
中央民族大学考研复试资料来袭,涵盖法学学硕复试五大核心科目,笔试强化综合性论述题、案例分析的解题逻辑,新增学术热点与跨学科交叉考点,面试补充易被忽略的细节知识点,还配备思维导图详解、表格详解、口诀记忆等技巧性总结,帮助同学们轻松应对复试考试,接下来一起了解最新资料介绍~
最新红宝书主编人介绍
潇潇学姐,24考研双考上岸,初试专业课120+,擅长重点把握与体系串讲。
历年编写团队介绍

适用专业
法学院 法学学硕专业
红宝书资料介绍
纸质版资料清单:
26民法复试红宝书26刑法复试红宝书26法理复试红宝书26宪法复试红宝书26法制史复试红宝书
资料详细内容介绍
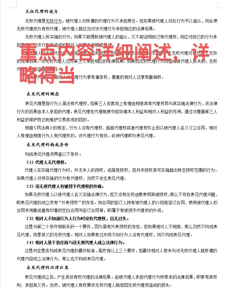
本系列书适合法学学硕专业的同学备考复试的笔试与面试,包含民法、刑法、法理学、宪法、法制史这五门科目。本书内容详细,根据各科目不同的考情做了跨学科融合分析、思维导图详解、表格详解、口诀记忆等,既能应对复试笔试综合性、学术性题目,又能弥补初试没有复习到但是面试会考察的细节性的题目。
红宝书更新内容介绍
一、覆盖广泛
本系列资料由历年高分上岸研究生团队精心编写,涵盖法学学硕复试五大核心科目(民法、刑法、法理学、宪法、法制史),兼顾笔试与面试需求。资料不仅包含基础理论梳理、专题归纳、跨学科串联分析,还增设思维导图、对比表格、重点标注及热点拓展,确保考生系统性掌握复试核心知识,无备考盲区。
二、重点更加突出
紧扣复试命题规律,突出与初试的差异点:(一)笔试方向:强化综合性论述题、案例分析的解题逻辑,新增学术热点与跨学科交叉考点(如法律移植与本土化结合分析、中华优秀传统法律文化的传承与发展);
(二)面试方向:补充易被忽略的细节知识点(如各科目细节知识点、刑法罪名辨析),帮助应对高难度随机提问。
(三)独家技巧:融入“口诀记忆法”“记忆表格”,提升高频考点的掌握效率。
三、结构索引更清晰
(一)每科目配套章节思维导图与索引目录,快速定位重点;(二)复杂理论通过表格、图示简化,降低理解门槛;
四、紧跟趋势,突出学术性
(一)每年根据最新真题新增考点标注(如2025年民法典新释、刑事政策热点);(二)附赠电子版拓展包(含经典阅读书目、热点论文解析),动态补充学术前沿内容。
资料优势
一、内容全面,覆盖广泛
本资料涵盖了法学专业研究生复试的各个方面,包括但不限于法学基础理论、专题归纳、系统梳理、思维导图。
二、重点突出,针对性强
针对复试的考试特点和要求,特别突出了和初试备考方向不同的重点难点和易错点,通过深入剖析和详细解答,帮助考生快速把握考试精髓。
三、结构清晰,易于理解
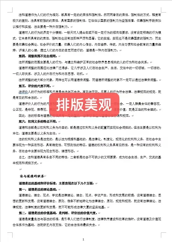
资料结构清晰明了,按照各个模块进行有序编排。每个部分都附有详细的目录和索引,方便考生快速查找和定位所需内容。此外,我们还采用了简洁明了的语言表述和图表辅助说明,确保考生能够轻松理解并掌握所学知识。
四、持续更新,紧跟趋势
为了确保资料的时效性和准确性,我们会定期对资料进行更新和完善,及时纳入最新的考试信息和热点问题。这样,考生就能够始终掌握最新的考试动态和趋势,为复试做好充分准备。
研究生经验分享
复试笔试:笔试时长三个小时,5—6道论述和案例分析题,与以往相比,更综合,更学术,关注时事热点,因此在利用红宝书进行复习时一定要注重体系化把握,关注里面的总结性内容,重点关注可以出大论述的知识点,同时,案例题细节也不可放过。
复试面试:考察内容非常细节,非常广泛,有较偏的内容,建议对红宝书中的一些初试没有涉及到的内容也要复习到,同时在日常模拟过程中也要及时发现问题并进行总结,做到知识点的灵活运用。
红宝书资料内容展示






关于入手红宝书
复制下方链接到某宝打开:
https://e.tb.cn/h.7iK7eyJA0U5DK4f?tk=M4ErUYljPS6

或下方联系学姐咨询~
如果还有其他备考问题或想要学长学姐辅导可以下方联系大民咨询~

了解更多 | |